
文 / 杨雪健
来源 / 节点AI
“复出并不是‘是否’的问题,而是‘何时’和‘以怎样的方式’。我相信只要方向明确、价值值得,我会再次上路。”2025年9月,原荣耀终端股份有限公司CEO赵明在“复旦管院恢复建院40周年·领变者论坛”(以下简称复旦论坛)上,曾回应外界对他去向的猜测。
最终,赵明选择了智能汽车行业作为复出的全新起点。
赵明下一个十年,投入智能汽车事业
2月12日,千里科技董事长、阶跃星辰董事长印奇发文,正式官宣赵明加盟千里科技。他称:欢迎明哥!骐骥驰骋,志在千里!
随后,赵明回应印奇微博称:非常荣幸有缘际会千里科技,一个可以奋斗十年的事业,期待与印奇兄弟携手一起打造 AI 商业闭环,助力千里腾飞。

图源:赵明微博
“我更希望找到一个能让我真正兴奋起来的方向,一个值得我再投入十年甚至更久的事业。”赵明在复旦论坛上透露。
休整近一年,看来千里科技令赵明“再次兴奋”。
赵明1973年3月出生,上海交通大学移动通信与电子系统专业硕士。 曾任华为技术有限公司 3G 研发工程师、NodeB PDT经理、CDMA&Wimax&TD-SCDMA 产品线总裁、全球无线行销部部长、意大利代表处代表、荣耀业务部总裁、荣耀终端股份有限公司CEO等职务。
在2025年1月,赵明宣布离开荣耀震惊外界,他表示将“调整和修复身体”。在此后大半年的时间里,赵明几乎停更了自己的社交媒体账号。
不过赵明调整身体状态的同时,并没闲着。他在复旦论坛上提到,从荣耀辞职后,没有完全远离行业,会有很多创业者朋友向他请教,他也会针对投资者的商业计划书认真给出建议。

赵明(右),图片源自复旦管院官方公众号
对于火热的AI浪潮,他在论坛演讲中谈到,“在未来相当长的时间里,AI一定会深刻影响产业、科技和产品体验,逐渐成为类似网络、电力这样的基础设施,嵌入我们的日常生活,重塑体验,几乎无处不在。”
不过,赵明也看到了AI赋能的产业的核心困扰,就是找不到清晰的商业模式。“AI在应用场景和用户期待之间,仍然存在不小的差距。同时AI在资本市场的‘热’和商业实践上的‘冷’是并存的,很多空间和盈利更多停留在想象层面。”赵明提到。
赵明过往辉煌的职业履历,以及他对AI技术、智能产业商业化落地的观察和思考,或许正是千里科技当前最需要的能力。
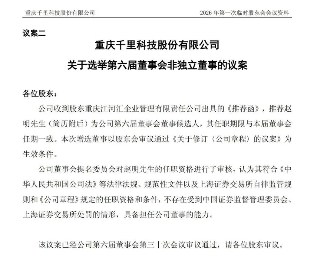
2月12日,千里科技(601777.SH)发布公告称。公司第六届董事会第三十次会议审议通过了《关于修订<公司章程>的议案》,增设联席董事长一名,以及《关于选举第六届董事会非独立董事的议案》,同意提名赵明为公司第六届董事会非独立董事候选人。
这意味着,赵明的职务也已水落石出,他将出任千里科技联席董事长。

图源:千里科技公告
对于赵明,千里科技给予极高的评价。
公告中介绍赵明时写道:执掌荣耀品牌10年,是资深科技产业领袖,拥有逾25年全球科技企业管理经验,在品牌重塑、大规模组织变革及全球市场拓展等方面具备卓越的领导能力,2024年入选中国经济新闻人物。
已经有了印奇,千里科技为什么还需要赵明呢?
千里科技进入商业化关键期
2024年10月底,印奇出任千里科技董事长,这位让吉利控股集团董事长李书福“相见恨晚”的“天才”,上任后提出“AI+车”的愿景。

印奇,图源:千里科技官方公众号
在印奇看来,汽车是实现AI最好的场景,AI会让车变成超级智能体和超级空间,期待未来汽车能打造完整生态链。因此,印奇决定让公司的科技业务与终端业务“双轮驱动”、AI化与国际化“双化牵引”的发展路径。
印奇执掌千里科技后,公司的发展增速肉眼可见,千里科技在业内的存在感也在一步步增强。
2025年年中,千里科技正式发布了面向L2+级的智能辅助驾驶解决方案,以及面向L3级、L4级的智能辅助驾驶的产品路线图。2025年底,千里科技的科技业务板块已完成核心技术体系的全面整合,与吉利联合研发的高含模量智能辅助驾驶系统“千里浩瀚G-ASD”第一个版本。

千里浩瀚G-ASD也将在极氪、领克十余款车型、超过30万辆车上搭载,这对于千里科技的规模化带来强力推动。
众所周知,吉利集团除了是千里科技股东外,也是该公司最大供应商及最大客户。从目前的业务布局来看,千里科技主要从“吉利系”企业采购整车、整车成套件及汽车零部件,并向吉利若干联营企业销售车辆。
不过,在面向媒体的采访中,印奇坚定表示:“千里一定是一个智能产品和智能服务的供应商,这是本质”。因此,不难看出在吉利保底的规模基础上,千里科技谋求更大突破的野心。
面向2026年,印奇曾展望道:“新一年将是千里从‘技术验证’迈向‘商业验证’的关键分水岭。我们将在‘AI+车’与‘AI+终端’两大战场实现技术与产品的深度耦合,在多元终端上完成具身智能体系的完整布局,真正走通商业模式从0到1的闭环。”
从印奇的发言中能够感受到,千里科技对于商业化落地速度与规模的渴望。
在印奇为千里科技制定的“双轮双化”长期战略之下,引入强援赵明,将意味着千里科技进入全面提速的新阶段。
实际上,与赵明相同,印奇也是跨界进入汽车行业。加入千里科技前,印奇是“AI四小龙”旷世科技的联合创始人。
共同的跨界经验,或许也会让印奇与赵明为千里科技的发展碰撞出更加精彩的火花。
“今天AI时代的到来,让我们必须重新思考和构建很多东西。就像进入一个全新的‘新手村’,我们要从新的初级阶段重修,从1级到10级,再到高手,是一个循序渐进的过程。我分享的这些,不是结论,而是过程中的一些体会。因为无论时代如何变化,商业的底层逻辑始终有其共通之处。”赵明在复旦论坛上如是说。
一个是精通商业底层逻辑的智能汽车“新手”,一个是李书福相见恨晚的技术天才,赵明搭档印奇能否带领千里科技驰骋一跃,值得期待。
节点声明:本内容为作者独立观点,不代表节点财经立场。未经允许不得转载,文中内容仅供参考,不作为实际操作建议,交易风险自担。